校企合作

现代学徒制

首页 >> 校企合作 >> 现代学徒制 >> 正文

五、教学资源建设

发布日期:2024-08-12    作者:     点击:

5.1 实训情况

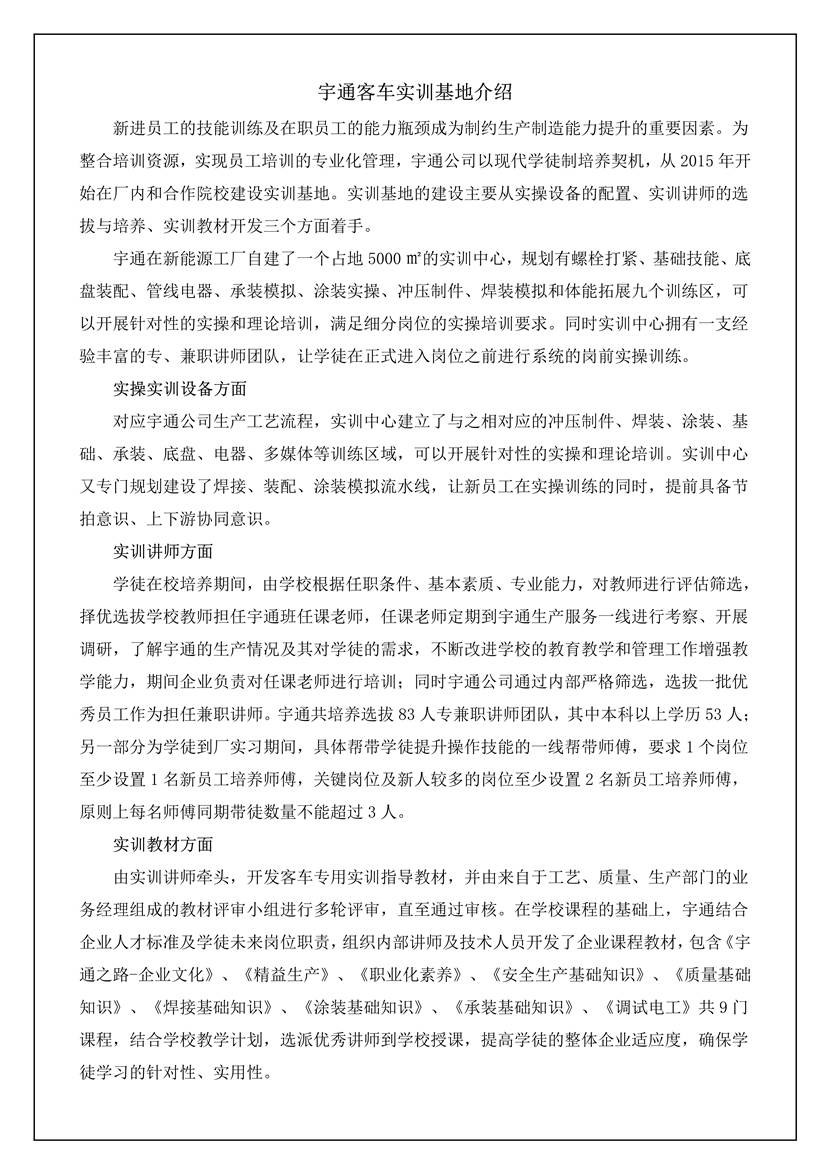
5.1.1  校企共建实训基地

4.1实训中心介绍_1

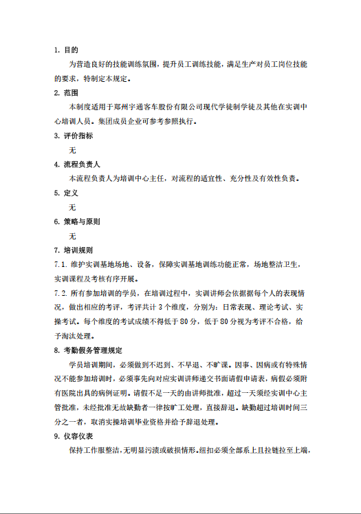
4.1实训中心介绍_2

4.1实训中心介绍_3

036f9ef843154cecb9f835cd3331c44


b84db9df0edd3bde5eb8dd148688fdb


a3853b9e944ed269588e19ac1b8b755


5.1.2  实训项目采用合作企业真实生产任务

974423e7dfe807d7e133cf5a3c4ba22

e81a8a68592592a8d6ad1ee96006e2c

d793ab987f5d09fc86b5712385a1265


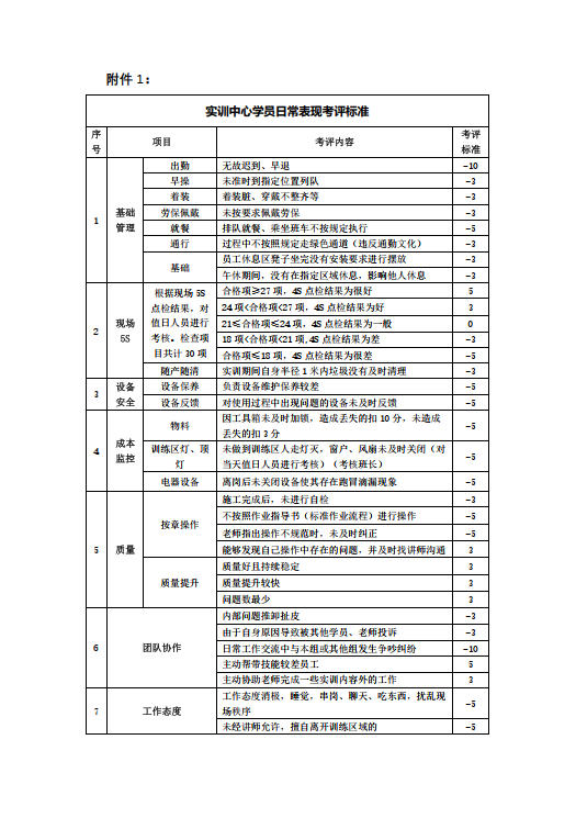
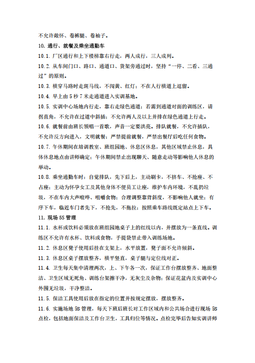
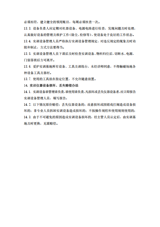
5.1.3  实训基地管理规定


5.2 教学资源建设

5.2.1 课程体系

新能源汽车技术专业与宇通客车开展现代学徒制试点课程体系方案_1


新能源汽车技术专业与宇通客车开展现代学徒制试点课程体系方案_2

新能源汽车技术专业与宇通客车开展现代学徒制试点课程体系方案_3

新能源汽车技术专业与宇通客车开展现代学徒制试点课程体系方案_4




图像 (16)图像 (15)


5.2.2 调试电工教学内容

b1197178fa744db7f37e7b903a435e2

687ce9405b1bfb016b0e6878f786c51


8bb03398a87eac378b8b88c64f1b92a


5.2.3 校企共建数字化教学资源

图像 (35)

图像 (36)88c9868a08ec1af1ed51318e8724da2



5.3 教材建设

5.3.1 新型职业教育教材

图像 (21)图像 (20)


5.3.2 省级以上规划教材

参与河南省”十四五“规划教材编写(1)_7

参与河南省”十四五“规划教材编写(1)_8

参与河南省”十四五“规划教材编写(1)_9

参与河南省”十四五“规划教材编写(1)_10